
北京人力资源和社会保障局近日发布了关于做好北京市2021年度二级建造师执业资格考试工作的通知,不知道二级建造师报名入口在哪里的小伙伴,一定要看过来,通知中公布了报名考试相关信息,具体请随小编一起了解吧!
一、北京市二级建造师报名入口
报考人员须在规定时间内登录北京市人力资源和社会保障局网站“人事考试服务频道”进入“考试报名”栏目,点击本项考试报名链接进行报名。
报考人员按照“老考生”和“新考生”两类人员管理。“老考生”是指已在北京地区成功报考过二级建造师执业资格考试且报考级别不变的人员和报考级别为增专业的人员;其余人员为“新考生”。报名流程及注意事项如下:
1.“老考生”
(1)报名信息提交时间:2021年3月25日至3月29日;
(2)网上缴费时间:2021年3月25日至4月2日。错过报名信息提交时间或网上缴费时间均视为放弃报名,网上缴费成功方为报名成功。
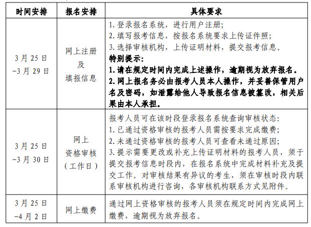
2.“新考生”

二、疫情防控注意事项
(一)人事考试考生涉及行业领域多、流动性强,为确保考试期间参考人员的健康安全,建议所有考生按照北京新冠疫苗接种“应接尽接”工作要求,考前通过单位或所在社区登记预约,完成疫苗接种。
(二)考试当天,现场测量体温正常、北京健康宝为“未见异常”且持有 7 天内核酸检测阴性证明的考生方可进入考点参加考试。
(三)建议考生考试当天提前 1 小时到达考点,预留足够时间配合考点工作人员进行防疫检测。
(四)人事考试防疫相关要求将根据全市疫情防控措施规定的变化随时调整,请考生及时关注市人事考评办公室最新通知,以免影响正常参考。
丨本文由建造网发布,转载或引用请注明来源!

1、凡本网站注明“来源建造网”或“来源高顿教育”或“来源高顿”,的所有作品,均为本网站合法拥有版权的作品,未经本网站授权,任何媒体、网站、个人不得转载、链接、转帖或以其他方式使用,违者追究相关责任。
2、经本网站合法授权的,应在授权范围内使用,且使用时必须注明“来源建造网”或“来源高顿建工”,并不得对作品中出现的“高顿”字样进行删减、替换等。违反上述声明者,本网站将依法追究其法律责任。
3、本网站的部分资料转载自互联网,均尽力标明作者和出处。本网站转载的目的在于传递更多信息,并不意味着赞同其观点或证实其描述,本网站不对其真实性负责。
4、如您认为本网站刊载作品涉及版权等问题,请与本网站联系(邮箱jackie.li@gaodun.com,电话:021-31587497),本网站核实确认后会尽快予以处理。




















每日一练
章节练习
错题集
全真模拟
真题 





