
北京人力资源和社会保障局近日发布了关于做好北京市2021年度二级建造师执业资格考试工作的通知,其中详细介绍了2021年北京二级建造师报名、考试时间及各项安排的详细情况,具体内容随小编往下看!
一、北京二建报名时间
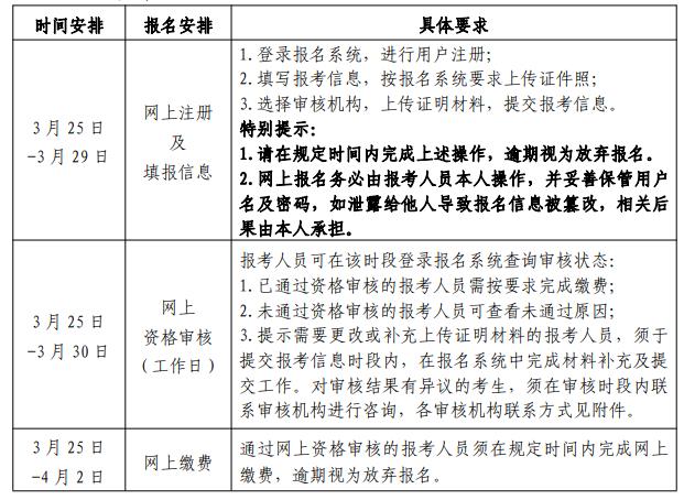
报名信息提交时间:2021 年 3 月 25 日至 3 月 29 日,具体安排如下:

二、上传证明材料
(1)学历和学位证书;
(2)持军队成人学历毕业证书报考的人员还须上传能证明其入学时为现役军人的证件(如军官证、转业证、退伍证等);
(3)持国(境)外学历学位证书或高等教育文凭报考的人员还须上传经教育部留学服务中心认证的认证书;
(4)报考级别为免 1 科或免 2 科的人员还须上传工程或工程经济类中级及以上专业技术资格证书或工作单位出具的从事建设工程项目施工管理工作满 15 年的证明;建设行政主管部门颁发的《建筑业企业一级项目经理资质证书》或《建筑业企业二级项目经理资质证书》。上述证件、证书或证明均须上传其原件的清晰图片。
丨本文由建造网发布,转载或引用请注明来源!

1、凡本网站注明“来源建造网”或“来源高顿教育”或“来源高顿”,的所有作品,均为本网站合法拥有版权的作品,未经本网站授权,任何媒体、网站、个人不得转载、链接、转帖或以其他方式使用,违者追究相关责任。
2、经本网站合法授权的,应在授权范围内使用,且使用时必须注明“来源建造网”或“来源高顿建工”,并不得对作品中出现的“高顿”字样进行删减、替换等。违反上述声明者,本网站将依法追究其法律责任。
3、本网站的部分资料转载自互联网,均尽力标明作者和出处。本网站转载的目的在于传递更多信息,并不意味着赞同其观点或证实其描述,本网站不对其真实性负责。
4、如您认为本网站刊载作品涉及版权等问题,请与本网站联系(邮箱jackie.li@gaodun.com,电话:021-31587497),本网站核实确认后会尽快予以处理。




















每日一练
章节练习
错题集
全真模拟
真题 





